
课程介绍:
课程来自夏老师的抖音小店有货源实操课程。零基础跟着学就可以了,基础不扎实,可以巩固基础,再提升。无货源有货源迷茫的,模式直接可以模仿复制。
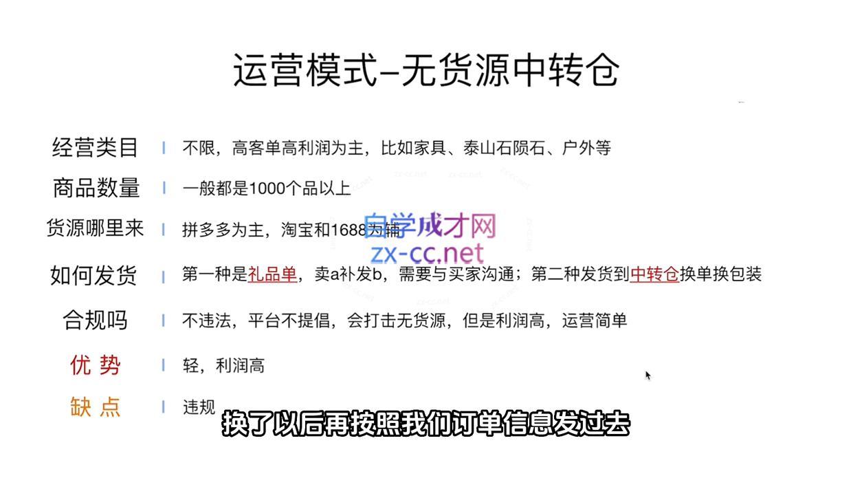
视频截图:

课程目录:
01.课程前言.mp4
02.做电商具备的条件.mp4
03.我的有货源运营模式.mp4
04.什么是供应链代发.mp4
05.货源中转仓.mp4
06.抖店自然流运营流程.mp4
07.入驻抖音小店步骤和要求.mp4
08.抖店如何避免严重违规.mp4
09.抖店运营重点考核指标.mp4
10.新店铺必要的基础设置.mp4
11.智能店长设置细节.mp4
12.两种运费模版设置方法.mp4
13.抖音小店定价和优惠券设置方法.mp4
14.抖店选择类目分析.mp4
15.寻找货源和沟通技巧.mp4
16.选品-电商罗盘.mp4
17.选品-猜你喜欢.mp4
18.搬家软件使用和商品优化(有重合).mp4
19.商品细节优化.mp4
20.商品调价细节和注意事项.mp4
21.插件设置秒杀和下载图片.mp4
22.订单复购与催评(老方法也有效).mp4
23.飞鸽客服设置.mp4
24.三种订单发货方法.mp4
25.千川广告搭建和注意事项.mp4
26.【重要】店铺优化6项细节.mp4
© 版权声明
THE END

















暂无评论内容